증폭기의 출력 신호의 일부가 입력에 연결되어 증폭기가 출력 신호의 일부를 증폭하는 경우를 피드백 이라고 합니다 .
피드백 카테고리
피드백에는 긍정적 피드백 ( 재생적이 라고도 함 ) 과 부정적 피드백 ( 퇴행적이 라고도 함 ) 의 두 가지 유형이 있습니다 .
긍정적인 피드백
증폭기의 출력 전압 변화 방향을 강화하는 반면, 음의 피드백은 그 반대의 역할을 합니다.
피드백의 익숙한 예는 공공 주소("PA") 시스템에서 누군가가 마이크를 스피커에 너무 가까이 대면 발생합니다. 오디오 증폭기 시스템이 소음을 감지하고 증폭하기 때문에 고음의 "윙윙" 또는 "울부짖는" 소리가 발생합니다. 구체적으로 이는 양성 또는 재생성 피드백의 예입니다. 마이크에서 감지된 모든 소리가 스피커에서 증폭되어 더 큰 소리로 바뀌고, 다시 마이크에서 이 소리가 감지되는 과정이 반복됩니다. 결과적으로 소음은 시스템이 "포화"되어 더 이상 소리를 낼 수 없을 때까지 꾸준히 증가합니다.
PA 시스템 "하울링"과 같은 성가신 예를 들어, 증폭기 회로에 피드백이 어떤 이점을 줄 수 있는지 궁금할 수 있습니다. 증폭기 회로에 양(+)의 피드백이나 재생 피드백을 도입하면 발진이 발생하고 지속되는 경향이 있는데, 그 주파수는 출력에서 입력으로 피드백 신호를 처리하는 부품의 값에 따라 결정됩니다. 이는 DC 전원 공급 장치에서 AC를 생성하는 발진기 회로를 만드는 한 가지 방법입니다. 발진기는 매우 유용한 회로이므로 피드백은 우리에게 확실하고 실용적인 응용 분야를 가지고 있습니다.
부정적인 피드백
반면, 음의 피드백은 증폭기에 "감쇠" 효과를 줍니다. 출력 신호의 크기가 증가하면 피드백 신호는 증폭기 입력에 감소하는 영향을 미쳐 출력 신호의 변화에 저항합니다. 양의 피드백은 증폭기 회로를 불안정(진동) 지점으로 유도하는 반면, 음의 피드백은 반대 방향, 즉 안정 지점으로 유도합니다.
일정량의 음의 피드백을 갖춘 증폭기 회로는 안정성이 더 높을 뿐만 아니라 입력 파형의 왜곡도 적고 일반적으로 더 넓은 주파수 대역을 증폭할 수 있습니다. 이러한 장점의 대가(음의 피드백에는 단점이 있을 수밖에 없겠죠 ?)는 이득 감소입니다. 증폭기 출력 신호의 일부가 출력 변화에 대응하기 위해 입력으로 "피드백"되는 경우, 증폭기 출력을 이전과 동일한 진폭으로 구동하려면 더 큰 입력 신호 진폭이 필요합니다. 이는 이득 감소로 이어집니다. 그러나 안정성, 낮은 왜곡, 더 넓은 대역폭이라는 장점은 많은 애플리케이션에서 이득 감소라는 대가를 치를 만큼 가치가 있습니다.
아래 그림에서 시작하여 간단한 증폭기 회로를 살펴보고 여기에 음의 피드백을 도입하는 방법을 알아보겠습니다.

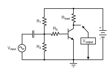
피드백이 없는 공통 에미터 증폭기.
여기에 표시된 증폭기 구성은 공통 이미터 증폭기 이며, R1과 R2로 구성된 저항 바이어스 회로가 있습니다. 커패시터는 Vinput을 증폭기에 연결하여 신호 소스에 R1/R2 분배 회로에 의해 DC 전압이 가해지지 않도록 합니다. 저항 R3은 전압 이득을 제어하는 역할을 합니다. 최대 전압 이득을 위해 R3을 생략할 수도 있지만, 이와 같은 베이스 저항은 공통 이미터 증폭기 회로에서 흔히 사용되므로 이 회로도에서는 그대로 두겠습니다.
모든 공통 이미터 증폭기와 마찬가지로, 이 증폭기는 증폭되는 입력 신호를 반전시킵니다 . 즉, 양의 입력 전압은 출력 전압을 감소시키거나 음의 방향으로 이동시키고, 그 반대의 경우도 마찬가지입니다.
오실로스코프 파형은 아래 그림과 같습니다.

공통 에미터 증폭기, 피드백 없음, 비교를 위한 기준 파형 포함.
출력은 입력 신호를 반전시키거나 거울상처럼 재현하기 때문에 아래 그림과 같이 트랜지스터의 출력(컬렉터) 와이어와 입력(베이스) 와이어를 연결하면 음의 피드백이 발생합니다.

음의 피드백, 컬렉터 피드백은 출력 신호를 감소시킵니다.
R1, R2, R3, 그리고 Rfeedback의 저항은 신호 혼합 네트워크 역할을 하여 트랜지스터 베이스에 나타나는 전압(접지 기준)이 입력 전압과 피드백 전압의 가중 평균이 되어, 트랜지스터로 입력되는 신호의 진폭이 감소합니다. 따라서 위 그림의 증폭기 회로는 전압 이득은 감소하지만 선형성(왜곡 감소)은 향상되고 대역폭은 증가합니다.
하지만 컬렉터와 베이스를 연결하는 저항이 이 증폭기 회로에 음의 피드백을 도입하는 유일한 방법은 아닙니다. 처음에는 이해하기 어렵지만, 또 다른 방법은 아래 그림과 같이 트랜지스터의 이미터 단자와 회로 접지 사이에 저항을 배치하는 것입니다.

방출기 피드백: 회로에 음의 피드백을 도입하는 다른 방법.
이 새로운 피드백 저항은 트랜지스터를 통과하는 이미터 전류에 비례하여 전압을 낮추는데, 이는 트랜지스터의 베이스-이미터 접합에 대한 입력 신호의 영향을 상쇄하는 방식으로 이루어집니다. 이미터-베이스 접합을 자세히 살펴보고 아래 그림에서 이 새로운 저항이 어떤 차이를 만드는지 살펴보겠습니다.
아래 그림(a)에서 피드백 저항이 이미터를 접지에 연결하지 않으면, 커플링 커패시터와 R1/R2/R3 저항 네트워크를 통과하는 입력 신호(Vinput)는 트랜지스터의 입력 전압(VB-E)으로 베이스-이미터 접합에 직접 인가됩니다. 다시 말해, 피드백 저항이 없으면 VB-E는 Vinput과 같습니다. 따라서 Vinput이 100mV 증가하면 VB-E도 100mV 증가합니다. 두 전압은 서로 같으므로 한쪽의 변화는 다른 쪽의 변화와 같습니다.
이제 아래 그림(b)에서 트랜지스터의 이미터 리드와 접지 사이에 저항기(Rfeedback)를 삽입한 효과를 고려해 보겠습니다.

(a) 피드백 없음 vs (b) 이미터 피드백. 컬렉터의 파형은 베이스에 대해 반전됩니다. (b)에서 이미터 파형은 베이스와 동상(이미터 팔로워)이고, 컬렉터와는 동상입니다. 따라서 이미터 신호는 컬렉터 출력 신호에서 차감됩니다.
Rfeedback 양단에서 강하된 전압이 VB-E에 더해져 Vinput과 같아지는 방식에 주목하세요. Vinput-VB-E 루프에 Rfeedback이 있으면 VB-E는 더 이상 Vinput과 같지 않습니다. Rfeedback은 이미터 전류에 비례하여 전압을 강하시키고, 이 이미터 전류는 베이스 전류에 의해 제어되며, 베이스 전류는 트랜지스터의 베이스-이미터 접합(VB-E)에서 강하된 전압에 의해 제어됩니다. 따라서 Vinput이 양의 방향으로 증가하면 VB-E가 증가하여 베이스 전류가 증가하고, 컬렉터(부하) 전류가 증가하고, 이미터 전류가 증가하여 Rfeedback에서 강하되는 피드백 전압이 증가합니다. 하지만 피드백 저항에서 전압 강하가 증가하면 Vinput에서 VB-E가 감소하여 실제 VB-E 전압 증가는 Vinput의 전압 증가보다 작아집니다. Vinput이 100mV 증가해도 VB-E는 100mV만큼 증가하지 않습니다. 두 전압이 서로 같지 않기 때문입니다.
결과적으로 입력 전압은 이전보다 트랜지스터에 대한 제어력이 떨어지고 증폭기의 전압 이득이 감소합니다. 이는 음의 피드백에서 예상했던 바와 같습니다.
실제 공통 이미터 회로에서 음의 피드백은 단순한 사치가 아니라 안정적인 동작을 위한 필수 요소입니다. 이상적인 환경에서는 음의 피드백이 없는 공통 이미터 트랜지스터 증폭기를 제작하고 작동시키면서 Vinput의 전체 진폭을 트랜지스터의 베이스-이미터 접합에 인가할 수 있습니다. 이렇게 하면 큰 전압 이득을 얻을 수 있습니다. 하지만 안타깝게도 베이스-이미터 전압과 베이스-이미터 전류의 관계는 "다이오드 방정식"에서 예측한 것처럼 온도에 따라 변합니다. 트랜지스터가 가열됨에 따라 주어진 전류에 대해 베이스-이미터 접합에서 발생하는 순방향 전압 강하가 줄어듭니다. 이는 R1/R2 전압 분배기 네트워크가 트랜지스터의 베이스를 통해 정확한 정지 전류를 공급하도록 설계되어 원하는 동작 유형(이 예에서는 증폭기가 클래스 A 모드로 작동하는 것을 보여주었습니다)에서 작동하도록 하기 때문에 문제가 됩니다. 트랜지스터의 전압/전류 관계가 온도에 따라 변하면 원하는 동작 유형에 필요한 DC 바이어스 전압의 크기도 변하게 됩니다. 뜨거운 트랜지스터는 동일한 바이어스 전압에 대해 더 많은 바이어스 전류를 소모하여 온도가 더욱 상승하고, 이로 인해 더 많은 바이어스 전류가 소모됩니다. 이러한 현상을 열 폭주 라고 합니다 .
그러나 공통 컬렉터 증폭기(아래 그림)는 열 폭주 현상이 발생하지 않습니다. 왜 그럴까요? 그 답은 바로 음의 되먹임과 관련이 있습니다.

공통 컬렉터(에미터 팔로워) 증폭기.
공통 컬렉터 증폭기 (위 그림)의 부하 저항은 위 그림(b)의 마지막 회로에서 Rfeedback 저항과 같은 위치, 즉 이미터와 접지 사이에 배치되어 있습니다. 즉, 트랜지스터의 베이스-이미터 접합에 인가되는 전압은 Vinput과 Voutput의 차이 뿐이며 , 이로 인해 매우 낮은 전압 이득(일반적으로 공통 컬렉터 증폭기의 경우 1에 가까움)이 발생합니다. 이 증폭기에서는 열 폭주가 불가능합니다. 트랜지스터의 발열로 인해 베이스 전류가 증가하면 이미터 전류도 증가하여 부하에 걸리는 전압이 더 많이 떨어지고, 이는 Vinput에서 차감되어 베이스와 이미터 사이에 떨어지는 전압 강하량을 줄입니다. 다시 말해, 부하 저항 배치로 인한 음의 피드백은 열 폭주 문제를 자체적으로 교정 합니다 . 전압 이득을 크게 줄이는 대신, 뛰어난 안정성과 열 폭주 내성을 얻게 됩니다.
공통 이미터 증폭기에서 이미터와 접지 사이에 "피드백" 저항을 추가하면 증폭기가 "이상적인" 공통 이미터처럼 동작하기보다는 공통 컬렉터처럼 동작하게 됩니다. 피드백 저항 값은 일반적으로 부하보다 훨씬 작아서 음의 피드백을 최소화하고 전압 이득을 상당히 높게 유지합니다.
공통 컬렉터 회로에서 명확히 드러나는 음의 되먹임의 또 다른 이점은 증폭기의 전압 이득이 트랜지스터의 특성에 덜 의존하게 된다는 것입니다. 공통 컬렉터 증폭기에서 전압 이득은 트랜지스터의 β와 관계없이 거의 1(1)과 같습니다. 이는 무엇보다도 공통 컬렉터 증폭기의 트랜지스터를 다른 β를 가진 트랜지스터로 교체해도 전압 이득에 큰 변화가 없음을 의미합니다. 공통 이미터 회로에서 전압 이득은 β에 크게 의존합니다. 공통 이미터 회로의 트랜지스터를 다른 β를 가진 다른 트랜지스터로 교체하면 증폭기의 전압 이득이 크게 변합니다. 음의 되먹임이 있는 공통 이미터 증폭기에서 전압 이득은 여전히 어느 정도 트랜지스터 β에 의존하지만 이전만큼 크지는 않아 트랜지스터 β의 변화에도 불구하고 회로의 예측 가능성이 높아집니다.
열 폭주를 방지하기 위해 공통 이미터 증폭기에 음의 피드백을 도입해야 한다는 사실은 만족스럽지 못한 해결책입니다. 증폭기의 본래 높은 전압 이득을 억제하지 않고도 열 폭주를 방지할 수 있을까요? 이 딜레마에 대한 양쪽의 장점을 모두 갖춘 해결책은 문제를 면밀히 살펴보면 찾을 수 있습니다. 열 폭주를 방지하기 위해 최소화해야 하는 전압 이득은 AC 전압 이득이 아니라 DC 전압 이득입니다. 결국 열 폭주를 유발하는 것은 AC 입력 신호가 아니라 특정 동작에 필요한 DC 바이어스 전압입니다. 즉, 트랜지스터(기본적으로 DC 소자)를 "속여" AC 신호를 증폭시키는 데 사용하는 정지 DC 신호입니다. 음의 피드백이 DC 신호로만 작동하도록 하는 방법을 알아낸다면, 공통 이미터 증폭기 회로에서 AC 전압 이득을 억제하지 않고도 DC 전압 이득을 억제할 수 있습니다. 즉, 출력에서 입력으로 반전된 DC 신호만 피드백하고 반전된 AC 신호는 피드백하지 않는 것입니다.
Rfeedback 이미터 저항은 부하 전류에 비례하는 전압을 떨어뜨려 음의 피드백을 제공합니다. 다시 말해, 이미터 전류 경로에 임피던스를 삽입하여 음의 피드백을 구현합니다. 교류가 아닌 직류만 피드백하려면, 직류에는 높고 교류에는 낮은 임피던스가 필요합니다. 어떤 회로가 직류에는 높은 임피던스를, 교류에는 낮은 임피던스를 나타낼까요? 바로 고역 통과 필터입니다!
아래 그림과 같이 피드백 저항과 병렬로 커패시터를 연결하면 , 필요한 상황, 즉 AC가 DC보다 방출기에서 접지로 가는 경로가 더 쉬워집니다.

Cbypass를 Rfeedback과 병렬로 추가하여 높은 AC 전압 이득을 재설정했습니다.
새로운 커패시터는 트랜지스터의 이미터에서 접지로 AC를 "우회"하여 입력으로 "피드백"하고 전압 이득을 억제하기 위해 이미터에서 접지로 상당한 AC 전압 강하가 발생하지 않도록 합니다. 반면 직류는 바이패스 커패시터를 통과할 수 없으므로 피드백 저항을 통과해야 합니다. 이 과정에서 이미터와 접지 사이에 DC 전압이 강하되어 DC 전압 이득이 낮아지고 증폭기의 DC 응답이 안정화되어 열 폭주가 방지됩니다. 이 커패시터(XC)의 리액턴스를 최대한 낮추기 위해 Cbypass의 크기를 비교적 크게 설정해야 합니다. 이 커패시터의 극성은 절대 변하지 않으므로 이 작업에 분극성(전해) 커패시터를 사용하는 것이 안전합니다.
음의 되먹임으로 인한 전압 이득 감소 문제에 대한 또 다른 접근법은 단일 트랜지스터 증폭기 대신 다단 증폭기를 사용하는 것입니다. 단일 트랜지스터의 감쇠된 이득이 해당 작업에 충분하지 않은 경우, 되먹임으로 인한 감소분을 보충하기 위해 두 개 이상의 트랜지스터를 사용할 수 있습니다. 아래 그림은 3단 공통 이미터 증폭기의 음의 되먹임을 보여주는 회로 예시입니다.

"홀수" 개의 직접 결합 공통 방출기 단계 주변의 피드백은 음의 피드백을 생성합니다.
최종 출력에서 입력까지의 피드백 경로는 단일 저항 Rfeedback을 통과합니다. 각 단은 공통 이미터 증폭기(즉, 반전)이므로, 입력에서 출력까지의 홀수 단은 출력 신호를 반전시킵니다. 피드백은 음(축퇴)이 됩니다. 세 개의 증폭기 단이 처음부터 높은 이득을 제공하기 때문에 전압 이득을 희생하지 않고도 비교적 많은 양의 피드백을 사용할 수 있습니다.
처음에는 이러한 설계 철학이 우아하지 못하고 오히려 역효과를 낳는 것처럼 보일 수 있습니다. 이는 음의 피드백 사용으로 발생하는 이득 손실을 극복하기 위한 다소 조잡한 방법이 아닐까요? 단순히 단을 추가하여 이득을 회복하는 것 말입니다. 음의 피드백으로 모든 이득을 감쇠시킬 거라면, 세 개의 트랜지스터 단을 사용하여 엄청난 전압 이득을 생성하는 것이 무슨 의미가 있겠습니까? 처음에는 명확하지 않을 수 있지만, 핵심은 회로 전체의 예측 가능성과 안정성을 높이는 것입니다. 세 개의 트랜지스터 단이 피드백 없이 임의로 높은 전압 이득(수만 배 이상)을 제공하도록 설계된다면, 음의 피드백을 추가하면 전체 전압 이득이 개별 단의 이득에 덜 의존하게 되고, Rfeedback/Rin의 단순 비율과 거의 같아집니다. 회로의 전압 이득이 클수록(피드백 없이), 피드백이 설정되면 전압 이득이 Rfeedback/Rin에 더 가까워집니다. 다시 말해, 이 회로의 전압 이득은 두 개의 저항 값에 의해 고정될 뿐, 그 이상은 아닙니다.
이는 전자 회로의 대량 생산에 있어 이점입니다. β 값이 크게 변하는 트랜지스터를 사용하여 예측 가능한 이득의 증폭기를 제작할 수 있다면 부품의 선택과 교체가 용이해집니다. 또한 온도 변화에 따른 증폭기 이득의 변화가 거의 없다는 것을 의미합니다. 음의 되먹임으로 "길들여진" 고이득 증폭기를 통한 안정적인 이득 제어 원리는 연산 증폭기 ( op-amp) 라고 불리는 전자 회로에서 거의 예술적인 수준으로 발전했습니다 . 이 책의 뒷부분에서 이러한 회로에 대해 더 자세히 알아볼 수 있습니다!
검토:
- 피드백은 증폭기의 출력을 입력에 결합하는 것입니다.
- 양(+ ) 또는 재생 피드백은 증폭기 회로를 불안정하게 만들어 발진(AC)을 발생시키는 경향이 있습니다. 이러한 발진의 주파수는 주로 피드백 네트워크의 구성 요소에 의해 결정됩니다.
- 음의 피드백 또는 퇴화 피드백은 증폭기 회로를 더 안정적으로 만들어 피드백이 없을 때보다 주어진 입력 신호에 대한 출력 변화가 적도록 하는 경향이 있습니다 . 이는 증폭기의 이득을 감소시키지만, 왜곡을 줄이고 대역폭(증폭기가 처리할 수 있는 주파수 범위)을 증가시키는 장점이 있습니다.
- 음의 피드백은 컬렉터를 베이스에 결합하거나 이미터와 접지 사이에 저항기를 삽입하여 공통 이미터 회로에 도입될 수 있습니다.
- 이미터-접지 "피드백" 저항기는 일반적으로 열 폭주 에 대한 예방 조치로 공통 이미터 회로에서 발견됩니다 .
- 음의 피드백은 증폭기 전압 이득을 저항 값에 더 많이 의존하게 하고 트랜지스터의 특성에는 덜 의존하게 만드는 장점이 있습니다.
- 공통 컬렉터 증폭기는 이미터와 접지 사이에 부하 저항이 배치되어 있어 음의 되먹임 현상이 큽니다. 이러한 되먹임 현상은 증폭기의 매우 안정적인 전압 이득과 열 폭주에 대한 내성을 가능하게 합니다.
- 열 폭주에 대한 면역성을 희생하지 않고도 공통 에미터 회로의 전압 이득을 재설정할 수 있습니다. 이는 에미터 "피드백 저항"과 병렬로 바이패스 커패시터를 연결함으로써 가능합니다.
- 증폭기의 전압 이득이 임의로 높을 경우(수만 배 이상), 음의 피드백을 사용하여 이득을 적절한 수준으로 낮추면 이득은 R feedback /R in 과 거의 같아집니다 . 피드백이 동작하는 동안 트랜지스터 β 또는 기타 내부 부품 값의 변화는 전압 이득에 거의 영향을 미치지 않으므로 안정적이고 설계가 쉬운 증폭기가 생성됩니다.